Svar:
Ja det kan du göra.
Det finns flera olika möjligheter här.
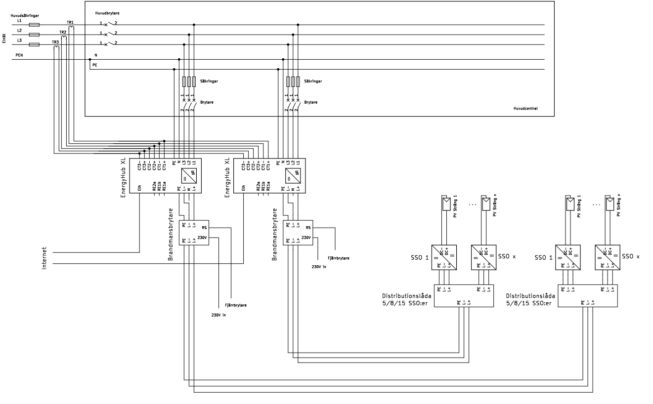
1) Du kan välja att ansluta flera EnergyHubs i parallell till en elcentral men låta dessa agera som två hela separata anläggningar med sina egna visualiseringar i Ferroamps molntjänst. Då kommer varje anläggning arbeta parallellt och hantera sina solceller och sina anslutna energilager. Nedan ser du ett exempel på en större anläggning där detta görs.

2) Du kan välja att parallellkoppla ihop 2 eller flera EnergyHub enheter på likströmssidan. Då kan upp till 4 separata EnergyHub enheter kopplas samman och visualiseras och agera som en större enhet visuellt och styrmässigt. Det finns fördel med detta då all solel i en fastighet ses som en enhet och du får redundans om 1 enhet går ner. Du ser exempel nedan.

Du kan parallellkoppla 2–4 enheter av EnergyHub Wall 14 kW. Du kan också parallellkoppla 2-5 enheter av EnergyHub XL Wall 21/28 kW. Det går även att blanda 21 kW och 28 kW modeller inom XL-serien i samma DC-nät.
Observera! Du får inte blanda EnergyHub Wall 14 kW med andra enheter än EnergyHub Wall 14 kW i samma DC-nät.
Ferroamp säljer tillbehörsprodukter för detta syftet. Se vår produktkatalog och hemsida för närmare information.
Vi vill ständigt förbättra innehållet i Kunskapsdatabasen och uppskattar därför om du lämnar feedback på våra artiklar. Finns all information du behöver, är det något som borde förtydligas eller saknas information som skulle underlätta installation eller användning av Ferroamp-systemet i allmänhet? Feedback lämnar du genom att svara på om artikeln var till hjälp nedan.
Om du behöver komma i kontakt med Ferroamp för teknisk support eller frågor om systemet gör du detta genom att skapa ett ärende här.

Var artikeln till hjälp?
Toppen!
Tack för din feedback
Vi beklagar att det inte var till hjälp
Tack för din feedback
Feddback skickat
Vi uppskattar din feedback och uppdaterar artikeln vid behov

